ملدونيوم

ملدونيوم
Meldonium.svg
البيانات السريرية
الأسماء التجاريةميلدرونيت، ميلدرونيتس
أسماء أخرىTHP, MET-8 Mildronāts or Quaterine [ك‍]
رمز ATC
الحالة القانونية
الحالة القانونية
  • US: Unscheduled
المعرفات
رقم CAS
PubChem CID
ChemSpider
UNII
KEGG
ChEBI
CompTox Dashboard (EPA)
ECHA InfoCard100.110.108 Edit this at Wikidata
Chemical and physical data
التركيبC6H14N2O2
الكتلة المولية146٫19 g·mol−1
3D model (JSmol)
Solubility in water>40 مگ/مل mg/mL (20 °C)

ملدرونيت Meldonium (INN؛ الاسم التجاري ميلدرونيت، وأسماء أخرى)، هو دواء تم تسويقه على نطاق محدود، طوره إڤارس كالڤينش في معهد لاتڤيا للتخليق العضوي في الاتحاد السوڤيتي، وتنتجه شركة الأدوية اللاتڤية گرينكس والعديد من شركات الأدوية الأخرى. ينتشر بصورة رئيسية في بلدان شرق أوروپا كعلاج لنقص التروية.[1]

منذ 1 يناير 2016، وضعته الوكالة العالمية لمكافحة المنشطات على قائمتها للمواد المحظور استخدامها من قبل الرياضيين.[2] ومع ذلك، هناك مناقشات حول استخدامه كمحسن للأداء الرياضي. يُعرف عن بعض الرياضيين استخدامهم لهذا الدواء قبل حظره.[3] وهو حالياً غير مجدول في الولايات المتحدة.


الاستخدام الطبي

يستخدم الليفوكارنيتين (الذي يقوم الملدونيوم بتثبيطه) كمكمل غذائي لوحده أو كمكون من مكونات مشروبات الطاقة لتحسين أداء الرياضيين (ويتوفر في الولايات المتحدة الأمريكية كدواء يعطى وفق وصفة للمرضى الذين يعانون من خلل الكارنيتين نتيجة مشاكل استقلابية وراثية ولمرضى الفشل الكلوي في مراحله الأخيرة الذين يحتاجون للغسيل الكلوي).

وبعد دراسات دامت لعقدين، لم يتم العثور على رابط حقيقي يشير إلى قدرة الكارينتين على تحسين الأداء الجسيد للرياضيين، كما لا تظهر مكملات الكارنتين إمكانية زيادة استهلاك الجسم من الاكسجين أو تحسين القدرات الاستقلابية عند التمرن ولا تستطيع زيادة مقدار الكارنتين في العضلات وعليه لا يصنف الكارنيتين ضمن قائمة المواد المحظورة. أما الملدونيوم فهو كمعدل لاستقلاب الليفوكارنيتين، فإنه يقوم بتثبيط انزيم جاما بويتروبيتائين هيدروكسيلاز ويثبط قدرة الليفوكارنيتين على نقل السلاسل الطويلة للحموض الدسمة عبر الأغشية، وبذلك يقلل مستويات الليفوكارنيتين في الأنسجة والبلازما.

إذاً فإن إنقاص مقدار توافر الليفوكارنيتين الحيوي، يحول مصدر عملية إنتاج الطاقة الاستقلابية من أكسدة الحموض الدسمة إلى استقلال الجلوكوز، وتستهلك عملية أكسدة الجلوكوز الهوائية مقداراً أقل من الأكسجين مقارنة مع أكسدة الحموض الدسمة، فتزداد فعالية توليد الأدينوزين ثلاثي الفوسفات (المصدر الرئيسي للطاقة في الجسم)، كذلك يزيد الملدونيوم كبت الجلوكوز، ففي حالات نقص الأكسجة مثلاً، يعيد الملدونيوم التوازن بين كمية الأكسجين المقدمة للخلية وكمية الأكسجين التي تحتاجها الخلية وبالتالي يقي من حدوث خلل في نقل الأدينوزين ثلاثي الفوسفات.[4]

تقترح دراسات أجريت على الحيوانات إمكانية الإفادة من الميلدونيوم في مرض الزهايمر، پاركنسون والسكري، كذلك يزيد الميلدونيوم النشاط الجنسي عند ذكور الخنازير البرية بينما لم يكن له هذا التأثير على ذكور الفئران، وقد يسبب الميلدونيوم خللاً في الكارنتين عند نسل القوارض لذلك لا يجب تناوله في حالة الحمل.

ونظراً لأن الميلدونيوم يتم اطراحه كلوياً، فإن مستويات المصل قد تكون أعلى عند المرضى المصابين بالقصور في وظيفة الكلية وقد يتراكم الدواء بعد إعطائه لعدة جرعات، ويبدو بأن الليفوكارنيتين يعاكس تأثير الميلدونيوم.


الأثر الدوائي-البدني

تخليق الكارنيتين.
The carnitine shuttle system. (Red: acyl-CoA, Green: carnitine, Red+green: acylcarnitine, CoASH: coenzyme A, CPTI: carnitine palmitoyltransferase I, CPTII: carnitine palmitoyltransferase II, 1: acyl-CoA sintetase, 2: translocase, A: outer mitochondrial membrane, B: Intermembrane space, C: inner mitochondrial membrane, D: mitochondrial matrix)

تم إجراء جميع دراسات الفعالية السريرية على الميلدونيوم ما عدا واحدة منها في روسيا، ونصت ملخصاتها القائمة على تجارب منظمة معتمدة على عينات عشوائية على قدرة الميلدونيوم على إنقاص خطر الذبحة الصدرية واضطراب ضربات القلب والقلق وغيرها من المضاعفات المبكرة لاحتشاء عضلة القلب، فيعمل كمولد لحالة التأقلم عند المرضى المصابين بأمراض قلبية وعائية، وفي علاج الذبحة الصدرية وتقليل نقص التروية القلبية بعد القيام برأب الشريان التاجي عبر الجلد، وعلاج الفشل القلبي والتهاب الأعصاب المحيطية المرافق لمرضى السكري. وتم تحديد الجرعات في بعض الملخصات بحدود 750-1000 ملج يومياً بينما أشارت دراسة واحدة فقط إلى الآثار الجانبية، فصرحت بعدم حدوث أي أعراض جانبية عند تناول الدواء. وقد أظهرت دراسة الحركة الدوائية للميلدونيوم امتلاكه عمر نصف معتمد على الجرعة وحجم توزع يتعلق بتراكم الدواء عند إعطاء جرعات متعددة منه، وأبلغ 8 متطوعين أصحاء أعطوا الميلدونيوم لمدة 13 يوماً عن إصابتهم بالأرق، وابلغ نصفهم عن حدوث حالة من التجشؤ لديهم، بينما حدثت حالة من الغرق في الأحلام لدى لاربع فقط، أي أنه لم يتم الإبلاغ عن أي آثار خطيرة.

كذلك أظهرت دراسة على متطوعين غير نباتيين تم اعطاؤهم الميلدونيوم بمقدار 1000 ملج يومياً لمدة أربعة اسابيع، بأن تركيز الليفوكارنيتين في البلازما انخفض حوالي 18% وأظهرت عينات البول زيادة في إطراح الليفوكارنيتين ولم يتم ذكر أي آثار جانبية. من الجدير بالذكر أن الميلدونيوم يطرح من دون تغيير كبير عن طريق البول، أي أن فحص البول هو دليل قاطع على وجوده.


علم الأدوية

الملدونيوم في عبوات تغليف مختلفة.

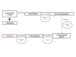
الاسم العلمي للميلدونيوم هو trimethyldrazinium propionate الذي يعمل عن طريق إنقاص توافر ما يعرف بالليفوكارينتين أو (L-carnitine) الذي يوجد بشكل طبيعي في الحليب واللحوم ويمكن أيضاً تصنيع الليفوكارينتين في الجسم من الليزين والميثيونين بمساعدة انزيم گاما بوتيروبيتائين هيدروكسيلاز gamma-butyrobetaine hydroxylase ويساعد الليفوكارينتين في نقل سلاسل الحموض الدسمة الطويلة إلى داخل الميتكوندريا لأكسدتها وإنتاج الطاقة في العضلات.

الكيمياء

تركيب الملدونيوم.


المجتمع والثقافة

استخدامه كمنشط

لم يتم نشر أي دراسات طويلة الأمد عن مأمونية وفعالية الميلدونيوم أو تأثيره على أداء الرياضيين. لكن دراسة واحدة دارت حول إمكانية الاعتماد على فحص البول في الكشف عن الميلدونيوم عند محترفي الرياضات، وتعتبر الدراسة كمراجعة للدراسات الحديثة على الميلدرونيت (وهو الاسم التجاري للميلدونيوم)، خاصة في المجالات المرتبطة بالقدرات الجسدية والرياضية، لكنها تحدثت فقط عما تم ذكره بشأن فحص البول ولم يتم نشرها في المواقع العالمية مثل PubMed، كذلك كانت معظم الدراسات حول الميلدونيوم منشورة من قبل باحثين لاتفيين.

اللاعبون المتأثرون

الاسم البلد الرياضة المكان الآثار المصدر
Alexander Povetkin Flag of Russia.svg روسيا الملاكمة mandatory challenger, World Boxing Council Heavyweight Title match match canceled
ماريا شاراپوڤا Flag of Russia.svg روسيا التنس 2016 Australian Open مُنعت لمدة عامين، منذ 26 يناير 2016، وتم تخفيض المنع إلى 15 شهر. [5][6]
Semion Elistratov Flag of Russia.svg روسيا Short track speed skating No fault [7]
Pavel Kulizhnikov Flag of Russia.svg روسيا Speed skating 2016 World Sprint Speed Skating Championships – Men No fault [7]
Alexander Markin Flag of Russia.svg روسيا الكرة الطائرة غير معروفة
Eduard Vorganov Flag of Russia.svg روسيا ركوب الدراجات غير معروفة
Ekaterina Bobrova Flag of Russia.svg روسيا Figure skating 2016 European Figure Skating Championships No fault [7]
Eduard Latypov Flag of Russia.svg روسيا Biathlon Provisionally suspended [8]
Olga Abramova Flag of Ukraine.svg أوكرانيا Biathlon غير معروفة [9]
Artem Tyshchenko Flag of Ukraine.svg أوكرانيا Biathlon غير معروفة [10]
Davit Modzmanashvili  جورجيا المصارعة رفع المنع مؤقتاً
Yekaterina Konstantinova Flag of Russia.svg روسيا Short track speed skating No fault [7]
Abeba Aregawi Flag of Sweden.svg السويد ألعاب القوى غير معروفة [11]
Endeshaw Negesse  إثيوپيا ألعاب القوى Unknown [12]
Alexey Mikhaltsov Flag of Russia.svg روسيا Rugby sevens Unknown
Alena Mikhaltsova Flag of Russia.svg روسيا Rugby sevens Unknown
Nataliia Lupu Flag of Ukraine.svg أوكرانيا ألعاب القوى Unknown
Yuliya Yefimova Flag of Russia.svg روسيا السباحة Two out of competition tests – 15 & 24 February Unknown [13]
Nadezhda Sergeeva Flag of Russia.svg روسيا Bobsleigh رفع المنع مؤقتاً
Nadezhda Kotlyarova Flag of Russia.svg روسيا ألعاب القوى Cleared by RUSADA [14]
Andrey Minzhulin Flag of Russia.svg روسيا ألعاب القوى Cleared by RUSADA [14]
Gulshat Fazletdinova Flag of Russia.svg روسيا ألعاب القوى Cleared by RUSADA [14]
Olga Vovk Flag of Russia.svg روسيا ألعاب القوى Cleared by RUSADA [14]
Sergei Semenov Flag of Russia.svg روسيا المصارعة Cleared by RUSADA [14]
Evgeny Saleev Flag of Russia.svg روسيا المصارعة غير معروفة [15]
Anastasia Chulkova Flag of Russia.svg روسيا ركوب الدراجات Cleared by RUSADA [14]
Pavel Yakushevsky Flag of Russia.svg روسيا ركوب الدراجات رفع المنع مؤقتاً [16]
István Lévai Flag of Slovakia.svg سلوفاكيا المصارعة غير معروفة [17]
Gabriela Petrova  بلغاريا ألعاب القوى 6 فبراير 2016 رفع المنع مؤقتاً [18]
Alexey Bugaychuk Flag of Russia.svg روسيا كرة الماء غير معروفة [19]
Pavel Kulikov Flag of Russia.svg روسيا Skeleton رفع المنع مؤقتاً [20]
Andrei Rybakou Flag of Belarus.svg بلاروس رفع أثقال غير معروفة [21]
Nikolai Kuksenkov Flag of Russia.svg روسيا Artistic gymnastics غير معروفة [22]
Denis Yartsev Flag of Russia.svg روسيا الجودو غير معروفة [23]
Mikhail Pulyaev Flag of Russia.svg روسيا الجودو غير معروفة [23]
Natalia Kondratieva Flag of Russia.svg روسيا الجودو غير معروفة [23]
Yekaterina Valkova Flag of Russia.svg روسيا الجودو غير معروفة [23]
Kirill Vichuzhanin Flag of Russia.svg روسيا Cross-country skiing غير معروفة [24]
Igor Mikhalkin Flag of Russia.svg روسيا الملاكمة (المحترفون) 12 مارس 2016 منع لمدة عامين [25]
Ruth Kasirye Flag of Norway.svg نرويج رفع الأثقال Out of contest routine testing 25 January 2016 Suspended until 21 July 2018 [26][27]
Petr Novak Flag of the Czech Republic.svg التشيك المصارعة غير معروفة [28]
Elena Mirela Lavric Flag of Romania.svg رومانيا ألعاب القوى 2016 IAAF World Indoor Championships غير معروفة [29]
Éva Tófalvi Flag of Romania.svg رومانيا Biathlon غير معروفة [30]
Anastasiya Mokhnyuk Flag of Ukraine.svg أوكرانيا ألعاب القوى غير معروفة [31]
Islam Makhachev Flag of Russia.svg روسيا الفنون القتالية المختلفة Out of contest routine testing Provisional suspension lifted after 75 days [32]
Beka Lomtadze  جورجيا المصارعة رفع المنع مؤقتاً [33]
Davit Chakvetadze Flag of Russia.svg روسيا المصارعة Cleared by RUSADA [33]
Armantas Vitkauskas Flag of Lithuania.svg لتوانيا كرة القدم غير معروفة [34]
Martynas Dapkus Flag of Lithuania.svg لتوانيا كرة القدم غير معروفة [34]
Andrii Kviatkovskyi Flag of Ukraine.svg أوكرانيا المصارعة Provisionally suspended [35]
Alen Zasyeyev Flag of Ukraine.svg أوكرانيا المصارعة Provisionally suspended [35]
Oksana Herhel Flag of Ukraine.svg أوكرانيا المصارعة Provisionally suspended [35]
Varvara Lepchenko  الولايات المتحدة التنس No fault [36]
Antonina Skorobogatchenko Flag of Russia.svg روسيا كرة اليد غير معروفة [37]
Mariia Dudina Flag of Russia.svg روسيا كرة اليد غير معروفة [37]
Maria Duvakina Flag of Russia.svg روسيا كرة اليد غير معروفة [37]
Maxwell Holt  الولايات المتحدة الكرة الطائرة غير معروفة [38]
Tamerlan Tagziev Flag of Canada.svg كندا المصارعة منع 4 سنوات [39]
Daniel Omielańczuk Flag of Poland.svg بولندا MMA No fault [40]
Nisha Flag of India.png الهند المصارعة غير معروفة [41]
Alexander Krushelnitsky Flag of Russia.svg روسيا Curling 2018 Winter Olympics غير معروفة [42]


جدل

عبوة، كبسولات 250 ملگ وحقن 10% 5 ملي.


حالة الموافقة

المصادر

  1. ^ "Grindeks: We Believe that Meldonium Should not be Included in the List of Banned Substances in Sport". Grindeks. 9 مارس 2016. Archived from the original on 12 مارس 2016. Retrieved 9 مارس 2016. {{cite web}}: Unknown parameter |deadurl= ignored (|url-status= suggested) (help)
  2. ^ "Prohibited List". World Anti-Doping Agency. Retrieved 9 March 2016.
  3. ^ "All About Meldonium, the Banned Drug Used by Sharapova". New York Times. Associated Press. 8 March 2016. Retrieved 8 March 2016.
  4. ^ الدواء الذي أطاح بماريا شاربوفا، الباحثون السوريون
  5. ^ خطأ استشهاد: وسم <ref> غير صحيح؛ لا نص تم توفيره للمراجع المسماة auto
  6. ^ خطأ استشهاد: وسم <ref> غير صحيح؛ لا نص تم توفيره للمراجع المسماة auto1
  7. ^ أ ب ت ث "ISU Statement". ISU. Retrieved 2016-08-02.
  8. ^ خطأ استشهاد: وسم <ref> غير صحيح؛ لا نص تم توفيره للمراجع المسماة auto4
  9. ^ خطأ استشهاد: وسم <ref> غير صحيح؛ لا نص تم توفيره للمراجع المسماة auto5
  10. ^ خطأ استشهاد: وسم <ref> غير صحيح؛ لا نص تم توفيره للمراجع المسماة auto6
  11. ^ خطأ استشهاد: وسم <ref> غير صحيح؛ لا نص تم توفيره للمراجع المسماة auto2
  12. ^ خطأ استشهاد: وسم <ref> غير صحيح؛ لا نص تم توفيره للمراجع المسماة auto3
  13. ^ Craig Lord (21 March 2016). "Yuliya Efimova Tells Russia "I'm Innocent" Despite Two Meldonium Positives in 2016". SwimVortex.
  14. ^ أ ب ت ث ج ح TASS: Sport – RUSADA decides against disqualification of seven athletes for taking meldonium. Tass.ru (19 April 2016). Retrieved on 13 May 2016.
  15. ^ "Два российских борца попались на мельдонии".
  16. ^ "Source: two Russian cyclists test positive for meldonium". Retrieved 1 April 2016.
  17. ^ "Aj najlepší slovenský zápasník bral meldónium. Lévai do Ria asi nepôjde". Pravda (in Slovak). 30 March 2016. Retrieved 1 April 2016.{{cite news}}: CS1 maint: unrecognized language (link)
  18. ^ "Хванаха с допинг най-добрата ни спортистка !". Topsport.bg. 27 March 2016. Retrieved 1 April 2016.
  19. ^ "Russian water polo player tests positive for meldonium – source". TASS. 30 March 2016.
  20. ^ Pavel Kulikov è la 30° positività al meldonium dal caso di Maria Sharapova – Neve Italia. Neveitalia.it (1 April 2016). Retrieved on 13 May 2016.
  21. ^ Белорусский тяжелоатлет Андрей Рыбаков попался на мельдонии – 01.04.2016 – Другие виды спорта – @. Sport.ru. Retrieved on 13 May 2016.
  22. ^ Гимнаст, сменивший Украину на Россию, попался на употреблении мельдония – Новости спорта – Николай Куксенков был лидером сборной России по спортивной гимнастике | СЕГОДНЯ. Sport.segodnya.ua. Retrieved on 13 May 2016.
  23. ^ أ ب ت ث Quatre judokas russes positifs au meldonium. ICI.Radio-Canada.ca (4 April 2016). Retrieved on 13 May 2016.
  24. ^ Тренер Вичужанина подтвердил обнаружение мельдония в допинг-пробе спортсмена. Gazeta.ru (8 April 2016). Retrieved on 13 May 2016.
  25. ^ Euro champ Igor Mikhalkin admits taking banned drug Meldonium. World Boxing News (11 April 2016). Retrieved on 13 May 2016.
  26. ^ https://www.vg.no/sport/vektloefting/dopingtatte-ruth-kasirye-doemt-til-to-aars-utestengelse/a/24070810/
  27. ^ https://www.vg.no/sport/vektloefting/dopingtatte-ruth-kasirye-doemt-til-to-aars-utestengelse/a/24070810/
  28. ^ Czech wrestler Petr Novak tests positive for meldonium. Sports.yahoo.com (12 April 2016). Retrieved on 13 May 2016.
  29. ^ Призер ЧМ румынская бегунья Лаврик сдала положительный допинг-тест на мельдоний | Легкая атлетика | Р-Спорт. Все главные новости спорта. Rsport.ru. Retrieved on 13 May 2016.
  30. ^ Eva Tofalvi des Dopings mit Meldonium überführt | Biathlon. Sport1.de. Retrieved on 13 May 2016.
  31. ^ Украинская легкоатлетка Анастасия Мохнюк попалась на допинге – Новости спорта – Семиборка принимала препарат милдронат по назначению врача и считает себя невиновной | СЕГОДНЯ. Sport.segodnya.ua (14 April 2016). Retrieved on 13 May 2016.
  32. ^ "UFC Statement on Islam Makhachev". UFC.com.
  33. ^ أ ب Doping suspensions of 14 athletes lifted as meldonium concerns grow | Sport. The Guardian. Retrieved on 13 May 2016.
  34. ^ أ ب LFF nenustatė žaidėjų kaltės dėl antidopingo taisyklių pažeidimo. Futbolas.lt (19 April 2016). Retrieved on 13 May 2016.
  35. ^ أ ب ت У Украины отобрали три олимпийские лицензии – ОИ Рио 2016 – Наши борцы попались на употреблении допинга. Sport.segodnya.ua (12 May 2016). Retrieved on 13 May 2016.
  36. ^ Rothenberg, Ben (20 September 2016). "Varvara Lepchenko Is Cleared in Meldonium Inquiry". The New York Times. Retrieved 27 April 2017.
  37. ^ أ ب ت "EHF process against Russian Handball Federation due positive doping test of three junior players". Handball-Planet. Retrieved 18 November 2017.
  38. ^ "Max Holt Tests Positive For Meldonium". flovolleyball.tv. 14 July 2016.
  39. ^ "Canadian Wrestler Gets 4-Year Ban after Testing Positive for Popular Drug Used by Russian Athletes". vice.com. Retrieved 18 November 2017.
  40. ^ "UFC's Daniel Omielanczuk tests positive for meldonium, won't be provisionally suspended". mmafighting.com. 1 July 2016.
  41. ^ "Indian Under-18 wrestler receives a four-year ban for testing positive for meldonium". scroll.in. Retrieved 18 November 2017.
  42. ^ خطأ استشهاد: وسم <ref> غير صحيح؛ لا نص تم توفيره للمراجع المسماة EllingworthQ&A