ملف:Pi 30K.gif
Pi_30K.gif (500 × 500 بكسل حجم الملف: 476 كيلوبايت، نوع MIME: image/gif، ملفوف، 10 إطارات، 2٫0ث)
وصف قصير
قالب:Igen
| Description |
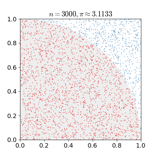
English: As points are randomly scattered inside the unit square, some fall within the unit circle. The fraction of points inside the circle over all points approaches pi/4 as the number of points goes toward infinity. This animation represents this method of computing pi out to 30,000 iterations. |
| Source | Own work |
| Author | nicoguaro |
ترخيص
تاريخ الملف
اضغط على زمن/تاريخ لرؤية الملف كما بدا في هذا الزمن.
| زمن/تاريخ | صورة مصغرة | الأبعاد | مستخدم | تعليق | |
|---|---|---|---|---|---|
| حالي | ★ مراجعة معتمدة 05:44، 11 نوفمبر 2023 | 500 × 500 (476 كيلوبايت) | Pastakhov (نقاش | مساهمات) | Upload https://upload.wikimedia.org/wikipedia/commons/8/84/Pi_30K.gif |
لا يمكنك استبدال هذا الملف.
وصلات
لا يوجد صفحات تصل لهذه الصورة.
