ملف:Autoconf-automake-process.svg

الملف الأصلي(ملف SVG، أبعاده 644 × 1٬170 بكسل، حجم الملف: 27 كيلوبايت)

وصف قصير

Description
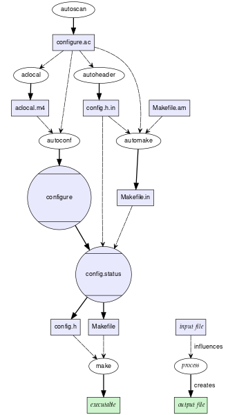
English: GNU autoconf and automake process for generating makefiles
Date 2011-06-22
Source Own work, based on https://commons.wikimedia.org/wiki/File:Autoconf.svg
Author Jdthood

Source code

This image was generated using the Graphviz dot utility from the following file named autoconf-automake-process.dot.prem4, which I hereby release under the GNU General Public License version 3:

digraph autotools {
        node [fontname="Liberation Sans"];
	edge [fontname="Liberation Sans"];
        ordering=out;
        "configure.ac" [shape=box];
        autoscan -> "configure.ac" [style=bold,arrowsize=1.5];
        "Makefile.am" [shape=box];
        ed [style=invis];
        ed -> "Makefile.am" [style=invis];
        "configure.ac" -> aclocal [arrowhead=open];
        "configure.ac" -> autoconf [arrowhead=open];
        "configure.ac" -> autoheader [arrowhead=open];
        "configure.ac" -> automake [arrowhead=open];
        "aclocal.m4" [shape=box];
        aclocal -> "aclocal.m4" [style=bold,arrowsize=1.5];
        "config.h.in" [shape=box];
        autoheader -> "config.h.in" [style=bold,arrowsize=1.5];
	"config.h.in" -> automake [arrowhead=open];
        "Makefile.am" -> automake [arrowhead=open];
        "Makefile.in" [shape=box];
        automake -> "Makefile.in" [style=bold,arrowsize=1.5];
        {rank=same; aclocal autoheader}
        {rank=same; "aclocal.m4" "config.h.in"}
        configure [shape=Mcircle,width=2,height=2];
        "aclocal.m4" -> autoconf [arrowhead=open];
        autoconf -> configure [style=bold,arrowsize=1.5];
        "config.h" [shape=box];
        Makefile [shape=box];
        {rank=same; "config.h" Makefile}
        "config.status" [shape=Mcircle];
        "config.h.in" -> "config.status" [arrowhead=open];
        "Makefile.in" -> "config.status" [arrowhead=open];
        dummy0 [style=invis];
        dummy1 [style=invis];
        configure -> "config.status" [style=bold,arrowsize=1.5];
        "config.status" -> dummy0 [style=invis];
        "config.status" -> "config.h" [style=bold,arrowsize=1.5];
        "config.status" -> Makefile [style=bold,arrowsize=1.5];
        "config.status" -> dummy1 [style=invis];
        "config.h" -> make [arrowhead=open];
        Makefile -> make [arrowhead=open];
        dummy1 -> make [style=invis];
        "executable" [label=<<I>LABEL_executable</I>>,shape=box,fontname="URW Palladio L"];
        make -> "executable" [style=bold,arrowsize=1.5];

        subgraph legend {
                "input file" [label=<<I>LABEL_input_file</I>>,fontname="URW Palladio L",shape=box];
                "config.status" -> "input file" [style=invis];
                "input file" -> process [label="  LABEL_influences  ",arrowhead=open];
                process [label=<<I>LABEL_process</I>>,fontname="URW Palladio L"];
                "output file" [label=<<I>LABEL_output_file</I>>,fontname="URW Palladio L",shape=box];
                process -> "output file" [label="  LABEL_creates  ",style=bold,arrowsize=1.5];
        }

}

using this command:

#!/bin/sh
N="autoconf-automake-process"
m4 \
  --define=LABEL_executable="executable" \
  --define=LABEL_input_file="input file" \
  --define=LABEL_output_file="output file" \
  --define=LABEL_process="process" \
  --define=LABEL_influences="influences" \
  --define=LABEL_creates="creates" \
  "${N}.dot.prem4" > "${N}.dot"
dot \
  -Tsvg \
  < "${N}.dot" \
  > "${N}.svg"
m4 \
  --define=LABEL_executable="exécutable" \
  --define=LABEL_input_file="fichier d'entrée" \
  --define=LABEL_output_file="fichier de sortie" \
  --define=LABEL_process="procès" \
  --define=LABEL_influences="influencer" \
  --define=LABEL_creates="créer" \
  "${N}.dot.prem4" > "${N}-fr.dot"
dot \
  -Tsvg \
  < "${N}-fr.dot" \
  > "${N}-fr.svg"

If you modify the image, update the source code on the image's Wikimedia Commons page.

ترخيص


I, the copyright holder of this work, hereby publish it under the following license:

تاريخ الملف

اضغط على زمن/تاريخ لرؤية الملف كما بدا في هذا الزمن.

زمن/تاريخصورة مصغرةالأبعادمستخدمتعليق
حالي ★ مراجعة معتمدة
16:26، 21 أكتوبر 2023
تصغير للنسخة بتاريخ 16:26، 21 أكتوبر 2023644 × 1٬170 (27 كيلوبايت)Pastakhov (نقاش | مساهمات)Upload https://upload.wikimedia.org/wikipedia/commons/8/84/Autoconf-automake-process.svg

لا يوجد صفحات تصل لهذه الصورة.

معلومات الصورة (ميتا)